Probabilidad/Distribución normal

Distribución normal

Qué aprenderás en esta sección

Se aborda la distribución de probabilidad de Bernoulli, su uso y un ejemplo de la manera en que se implementa en redes neuronales para predicción de clases binarias.

Prerrequisitos

- Distribución normal

Desarrollo

En el mundo se pueden observar patrones en diversos fenómenos aleatorios y entre los muchos patrones que pueden tener los datos, la normal es una de las más típicas de ellas pues se puede observar en muchos eventos en la naturaleza, desde el comportamiento de la estatura en una población hasta la distribución de la presión arterial, entre otros muchos casos más.

La distribución normal se caracteriza por tener una forma de campana y se define por medio de la siguiente ecuación.

\[\large f(x)=\frac{1}{\sigma\sqrt{2\pi}}e^{-(x-\mu)^{2}/ \sigma^{2}} \]

Donde miu y sigma son la media y desviación típica respectivamente y su representación gráfica es la siguiente.

Fig. 1 representación gráfica de la distribución normal

El parámetro miu representa el valor promedio de todas las muestras y la desviación típica determina que tan dispersos se encuentran los valores con respecto a su media.

El valor de miu determina la posición de la campana a lo largo del eje horizontal o del eje de la variable aleatoria, mientras que sigma determina qué tan ancha es la campana.

Fig. 2 representación gráfica de la distribución normal con diferentes valores de media y desviación típica

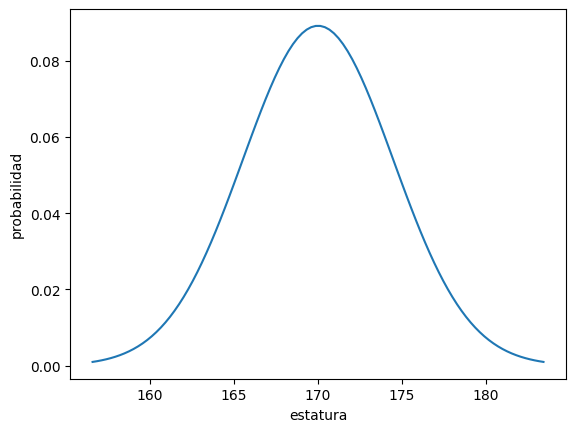
Usualmente los ejemplos que se encuentran se basan en estudios ya realizados que por medio de la verosimilitud establecen los parámetros de miu y sigma, por lo tanto asumimos que conocemos los parámetros de miu y sigma de la distribución de estatura en una población, cuyos valores son.

\[\large \mu = 170 \\\\ \sigma = 20 \]

Y su representación gráfica es la siguiente.

Fig. 3 representación gráfica de la estatura en una población, donde se puede apreciar que tiene un comportamiento normal

De la gráfica se puede establecer que la estatura más probable en la población de la muestra, es de 170 pues está en el pico de la campana, a medida que nos alejamos de esta estatura la probabilidad de ocurrencia de estaturas mucho más pequeñas o mucho más grandes, se reducen al punto en que son prácticamente imposibles.

Estos rangos pueden ser identificados fácilmente por medio del uso de la desviación estándar, por ejemplo para el caso de la estatura la siguiente gráfica ilustra la distribución de las probabilidades en función de las desviaciones estándar de una distribución normal.

Fig. 4 intervalos de una distribución normal de acuerdo a su desviación típica

Al tratarse de una distribución continua, las probabilidades se obtienen por rangos (definir si colocamos aquí link para explicar por qué la probabilidad de un valor es cero en continuo), y la forma de obtenerlas es por medio del área bajo la curva o lo que es lo mismo la integral definida en un rango de la ecuación de la distribución, para el ejemplo de la estatura supongamos que desea saber cual es la probabilidad de que un individuo elegido al azar tenga un estatura comprendida entre 160 y 170 cm.

\[\large AQUI INTEGRAL DE CALCULO PROBABILIDAD ESTATURA ENTRE 160 Y 170 \]